耀陽搜尋 登入│註冊│會員中心 || 耀陽幼教服務網
台北防火初訓文化場 初訓訓練費用:2800元台北防火初訓文化場 初訓訓練費用:2800元
歡迎您報名參加!
召開本會第十六屆第一次會員大會暨理事長交接理監事授證及三十週年慶典召開本會第十六屆第一次會員大會暨理事長交接理監事授證及三十週年慶典
敬請準時出席踴躍參加。
情緒管理&正向管教情緒管理&正向管教
歡迎幼兒園及托育機構依法配置人員參加!

New products
Mob11
最新推薦商品
Free shipping products
免運費商品
  • 幼兒繪本148本 特價:$11,692元
    :64473 次
  • UNICO雅典娜系列 CA-H100(4:3) 席白手動壁掛銀幕 特價:$4,700元
    :3587 次
  • UNICO赫絲緹雅系列 XUN-90HD X支架攜帶式布幕 特價:$4,680元
    :8990 次
  • 凱倫‧凱茲精選幼兒書(8書) 特價:$1,200元
    :18724 次
[勞權教育線上研習]共好幼教:勞資和諧關係研習 幼教職場勞權與法規實務研習(報名截止)

報名查詢
[教保專業]情緒管理&正向管教 (開放報名中)

報名查詢
[安全教育+學前特教]
【安全教育】「教保服務人員安全教育法規認知與校園安全實務」
【學前特教】「從感覺統合的觀點了解特殊需求兒童」(報名截止)

報名查詢
[會員大會]召開本會第十六屆第一次會員大會暨理事長交接理監事授證及三十週年慶典,敬請準時出席踴躍參加。(開放報名中)

報名查詢
[幼托論壇]2026 幼教新視界峰會論壇(報名截止)

報名查詢
[教保專業]與 AI 共「行」:學前教育實務賦能與落地應用(報名截止)

報名查詢
[台北防火初訓班]{台北文化建國場}(115年5月27日(星期三早上8:30~下午17:30)~115年5月28日(星期四早上8:30~中午12:30)防火管理人員初訓班(開放報名中)

報名查詢
[板橋防火初訓班]{板橋永安場}(115年7月16日(星期四)~115年7月17日(星期五中午)(開放報名中)

報名查詢
[板橋防火複訓班]{板橋防火複訓永安場}(115年6月8日星期一早上8:30~下午16:00)防火管理人員複訓班(開放報名中)

報名查詢
[桃園防火初訓班]{桃園思考致富場}(115年6月29日(星期一)~115年6月30日(星期二中午)防火管理人員初訓(開放報名中)

報名查詢
New products
Mob12
最新推薦商品

美兒樂足球
校園趴趴GO:#梅山鄉立幼兒園老師用心規劃學習區,讓孩子愛上學,從「#探索中解決問題」。
校園趴趴趴GO:#謝謝中埔鄉立幼兒園老師們的分享,老師們會依孩子能力調整教具,改變內容物,增強能力。#看到孩子眼神冏冏有神,就可以看出老師們的努力。
校園趴趴GO:校園佈置,#中埔鄉立幼兒園學習區的設置與創新,讓孩子愛上學習,在區域中同儕的互動,#讓孩子的社會人際互動與溝通都成為生活中不可或缺的一環。
★ 2026【親子同樂.幸福開張】母親節活動 倒數一天 ★
#校園趴趴GO:學習區的建立和規劃實施,需要持之以恆,看到春子幼兒園,#小朋友進行學習區以來,也越來越進步囉,老師們的用心的策劃和設計教具,讓孩子愛上學習,也觀察到孩子每天都期待早點到學校,#可以自由探索,完成自己的作品,非常有成就感。#與同儕間的互動愈來愈好。
115.05.08 母親節感恩活動
#校園趴趴GO:車子總動員,孩子們最喜歡車子了,透過主題教學,融入學習區,孩子們快樂學習。#感謝東石鄉立幼兒園師生分享。
校園趴趴GO:閃電魚尼克,一隻充滿幻想又有志向的閃電魚,最大的夢想是什麼?嘉義市朴子資優生的孩子,從繪本主角(尼克〉中延展出孩子的夢想,世界何其大,唯有充實知識,才能讓我們更有自信,解決問題喔!
#春天 #小班 #週教案

目前在>>教保活動>內容討論區

 李氏姐妹幼兒園 e-mail:隱藏  4/8/2026 1:55:36 PM
已瀏覽人次: 801
字體大小:
李氏姐妹幼兒園 所有文章
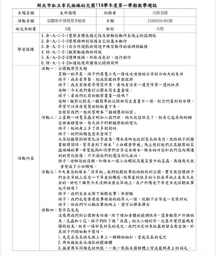
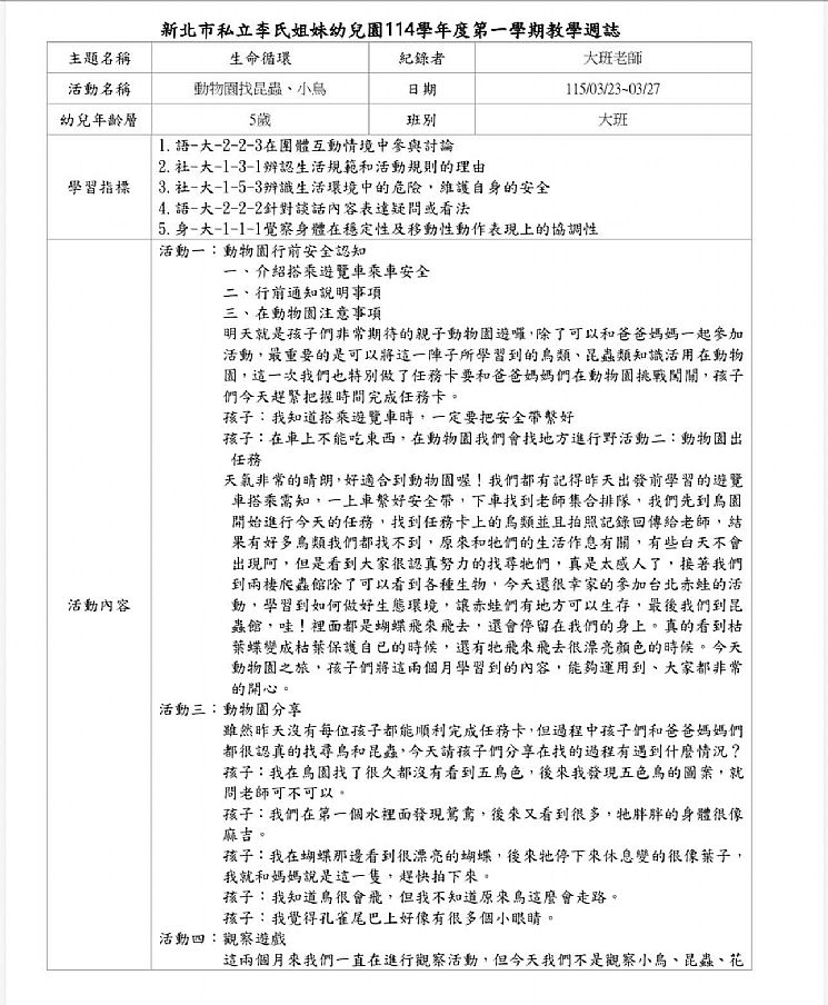
#週教案 #大班 #115年3月16號至115年3月27號
加入收藏
回覆本文
發表新主題

×
您需要 登錄 才可以回覆或發表新文章,沒有帳號?立即註冊      (免費)

想加入耀陽LINE的群組嗎?
請先加入版主為好友,並傳訊息告知身分:
園長/主任/幼教師/教保員/托嬰主任/居家托育(保母)/機構式托育人員
耀陽 楊清良 LineID:0906369100 (廠商勿入)

關於【 #週教案 #大班 #115年3月16號至115年3月27號 】留下您的留言

耀陽幼教服務網  

P

C

K

I

D

S

耀陽幼教購物網特價繪本! 耀陽幼教購物網特價繪本! ~ 歡迎幼托夥伴採購!
防火管理人初訓/複訓 防火管理人初訓/複訓 ~ 初訓/複訓盡在耀陽幼教服務網
      最新推薦商品區

會址:新北市板橋區忠孝路忠義巷19 弄10 號 TEL:2963-3378 FAX:2953-1114 E-mail:cnat3378@yahoo.com.tw
耀陽幼教服務網│ 服務專線:(02)2256-0356 傳真:(02)2256-0805 E-MAIL: shining.sun@msa.hinet.net
公司地址:新北市板橋區漢生西路89巷1弄17號 Copyright @ 耀陽電腦有限公司. All Rights Reserved.